进入21世纪以来,发展核心素养成为了世界各国基础教育改革的主旋律。2016年,我国公布了中国学生发展核心素养总体框架,2018年正式颁布了基于核心素养修订的各学科普通高中课程标准(简称“新课标”),明确提出了发展学生的学科核心素养。“新课标”将各学科原有的三维课程目标提升为学科核心素养。学科核心素养比原有的三维课程目标内涵更丰富,要求更高。面对“新课标”提出的新目标与高要求,如何围绕学科核心素养开展教学,如何紧扣学科核心素养进行测评,以真正有效地促进学生的学科核心素养发展,是我国基础教育界亟待解决的问题。
为了解决科学教育中国家标准与地区课程、评估和教学不一致等诸多问题,美国于2013年颁布了科学教育的里程碑—《新一代科学教育标准》(The Next Generation Science Standards,以下简称《新标准》)。它不仅对美国科学教育意义深远,更为全球各国教育改革带来影响。《新标准》提出了学科核心概念(disciplinary core ideas)、跨学科的共通概念(crosscutting concepts)和科学与工程实践(science and engineering practice)三维框架,提倡让学生通过参与实践,加深对核心概念的理解,扩展和跨学科概念的联系,从而由新手变为专家。此后,美国教育学界展开了一系列的深入研究,于2018年公布了《新一代科学教育测评》(Next Generation Science Assessment,以下简称《新测评》),以促进《新标准》在K-12教育中的实施与达成。为此,本文分析《新测评》的形成与发展过程,探讨其内涵与特点,展现从《新标准》到《新测评》的实施路径,以期为我国“新课标”的落地提供有价值的经验。
一、《新测评》简介
对于21世纪后美国的科学教育改革步伐,美国国家研究协会(National Research Council,简称NRC)科学教育委员会主席,前美国物理协会会长海伦·奎因(Helen Quinn)将其概括为“三部曲”。首先是研究构建《K-12科学教育框架:实践、交叉概念以及核心理念》(简称《框架》),其次是基于《框架》制定《新标准》,最后是基于《新标准》开发课程、开展教学、设计测评和培训教师。显然,作为学校教育的主战场——教学与测评,是第三部曲中的重中之重。
(一)《新测评》的由来
围绕《新标准》,美国科学教育领域展开了关于教学和测评的大量研究,发布了一系列重要文件,从中我们可以看到,美国此次科学教育改革的第一部曲于2011年完成,确定了《框架》;第二部曲于2013年完成,颁布了《新标准》。2013年以后,为评价和探查教育改革实施的有效性,NRC成立了K-12科学学业评定研制委员会,设计开发适应《新标准》的测评。2014年,发布研究成果《开发新一代科学标准测评》,研究确定了对应《新标准》测评的设计原则、测评理论、设计方法、设计案例等。随后,针对《新标准》在实践中遇到的挑战与问题,美国下一代科学教育标准实施与指导委员会推出了《下一代科学标准实施指南》,对课程、教学、评价和教师培训等方面提出要求与建议,其中针对教学与评价提出了两个重要建议:(1)创建科学教育中课堂评价与质量监测相结合的新系统;(2)发展教师开发适合《新标准》的形成性评价的能力。为此,美国多个机构共同协作开发与《新标准》相适应的、服务于课堂教学的科学素养测评。密歇根州立大学、伊利诺伊大学等高校和斯坦福国际教育研究所等机构都参与了这一工作,研究成果《新测评》以网站方式呈现,于2018年6月起开始运行并不断更新内容。目前,《新测评》已在美国多个州的课堂中投入使用。
(二)《新测评》的内涵
《新测评》是一个围绕《新标准》的、多层次的科学教育测评网站。它基于学习进阶的研究成果刻画学习发展的路径,收集学生学习发展过程中的表现,并以此作为开发测评工具的依据,既能服务于州或国家对于学生学习质量的终结性测评,也能服务于课堂教学所需的用于学习诊断的过程性测评。
《新测评》的另一个任务是帮助教师理解《新标准》,为教学提供引导与帮助。由于《新标准》提出促进发展学生科学素养的教学目标,这要求教学改变以往的课程组织和教学方式,对于教师提出了挑战。为应对这一挑战,对《新标准》进行解读成为《新测评》设计与开发流程中的重要内容,以帮助教师更充分地理解《新标准》。《新测评》对学生学习过程做出诊断,帮助教师了解与跟进学生在达成《新标准》目标过程中的进展,对后续教学做出引导。
二、《新测评》的理论支撑与特点
2007年,NRC提出了课程、教学与测评三角(curriculum instruction assessment triangle,简称CIA)理论模型,阐述了《新标准》在科学教育中的地位及其与教育重要因素间的关系。《新标准》位于三角形的中心,直接作用于处在三个顶角的课程、教学与测评,同时,三个顶角之间也密切相互作用,彼此相互影响。《新测评》正是基于这一理论模型,将《新标准》作为设计测评体系的依据和开发测评工具的路径起点,并对学生达成《新标准》规定的表现期望的过程进行诊断与评价,以引导《新标准》在教学中的实现。
学习进阶在近十几年来得到了迅速发展,对美国的科学教育改革产生了重要的影响,且成为了《新标准》的理论支撑。学习进阶指导了《新标准》到《新测评》的实施,保持二者的一致性。
以CIA模型和学习进阶为理论支撑的《新测评》具有以下三个特点。
第一,《新测评》网站对全美师生开放,并计划涵盖K-12全学段、全部科学课程内容的测评,因此实现了围绕《新标准》对全体师生进行全面的教学引导、诊断与评价。
第二,《新测评》与《新标准》形成了标准与测评的有机体,共同促进学生的科学素养发展。《新标准》采用了将三维耦合在一起的表现期望(performance expectation)描述学习目标,作为《新测评》开发起点,分析表现期望,构造达成表现期望过程的三维学习表现,以研制开发概念与能力耦合的复合型测评工具,保证了测评工具满足《新标准》对测评的需求。
第三,《新测评》基于学习进阶设计,实现了跨年级学习的纵向贯通,体现了科学素养随学习进阶的延伸在K-12中一致发展的目标。《新测评》设计与开发贯彻了《新标准》中促进大概念一致连续发展的理念,以大概念为核心设计测评体系,开发系列测评任务,使得测评工具考查要求按照学习进阶的层级逐步提升。
三、从《新标准》到《新测评》的路径
为了保持与《新标准》一致,《新测评》采用基于证据的测评设计(evidence-centered design approach,简称ECD),以《新标准》的表现期望作为测评目标,以此构造系统的学习表现(learning performance,简称LP),进而开发测评工具。测评工具的开发设计流程主要包括确定测评目标空间、分析部分、构造部分、测评工具四个部分。
(一)确定测评目标空间
ECD是测评目标空间的来源,是设计测评的要素和起点,即测评目标的具体内容:考查学生什么知识和学生应达到怎样的掌握程度。确定测评目标空间的关键在于找到学科学习中的关键知识,掌握程度的描述采用比较、描述、分析、解释、预测等更加具体和明确的动词。以学科教育研究的成果为基础,对学生的认知情况建模,获得测评目标空间,通过揭示学生的所学所会,定义出测评清晰指向的内容。
为保证《新标准》与《新测评》目标上的一致性,《新测评》将《新标准》中的表现期望作为测评目标空间。下面以表现期望“MS-PS1-2:分析和解释发生反应前后的物质属性的数据以判断是否发生了化学反应”①为例介绍测评工具的设计与开发。
(二)分析部分
确定测评目标后,需要对目标(表现期望)进行解读,包括拆解表现期望和创设维度整合图(integrated dimension maps)两个过程。
1.拆解表现期望
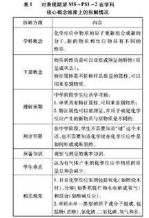
拆解表现期望要从学科核心概念、共通概念和科学与工程实践三个维度分别解读表现期望对知识和能力的实质要求。例如,从学科核心概念维度对表现期望进行解读包括:准确定义学科术语的含义,确定各年级学科核心概念的理解目标水平,拆解构成核心概念的下属概念,界定各年级学生概念理解的界限,关注学生背景知识及其对学科核心概念理解的促进作用,调研学生的迷思概念及其对概念理解的妨碍作用。表现期望MS-PS1-2在学科核心概念维度上与化学反应有关的解读结果如表1所示。对另两个维度也需要进行相应的解读,这里不再赘述。

2.创建维度整合图
在三个维度上对表现期望进行拆解后,创建以学科概念为框架的目标表现期望的维度整合图。图1是涉及MS-PS1-2的维度整合图,展示了该表现期望的达成必须围绕化学反应对物质、原子团、质量守恒等学科概念进行相关学习,图中有向线段旁的注释说明了三个维度上的具体内容。

从图1中可以看出,“物质”概念需要“特性”(即特征属性)概念的支持,在学科核心概念维度上需要知道物质由它们的特征属性来鉴别;在跨学科共通概念上需要知道模式的异同;在实践维度上需要经历分析和解释数据的过程。可见,维度整合图展现了共通概念和实践能力如何协同作用于学科核心概念及其下属概念,从而解读与表征了表现期望丰富的内涵,展示了表现期望的内在结构。
(三)构造部分
分析部分获得的表现期望的内涵和内在结构,奠定了构造学习表现和开发测评工具的基础。
1.构造学习表现
为获得符合《新标准》要求的测评工具,《新测评》引入了学习表现这一重要概念。学习表现是对学习和运用知识过程中呈现出的、具体清晰的、有标志性特征的描述,能够将学生内隐的认知外显化,是保障学生逐步达成表现期望过程中所需要的关键点。[16]
《新标准》中的表现期望是对达到要求目标时所具有的表现的描述与说明。由于表现期望没有对学习目标给出详细的、丰富的描述,因此需要进一步展开解析,针对每一表现期望构造更为具体的、有操作性的、可测量的学习表现。
仍以MS-PS1-2为例,说明学习表现的构造过程。图1显示,围绕“物质”与“特性”需要的三维目标是:运用“分析和解释数据”;联系“模式”学习;“物质由它们的特征属性来鉴别”,由此构造的两条学习表现如表2所示。

采用与表现期望一致的三维整合的方式描述了达成表现期望过程中必须经历的两个学习关键点。这些关键点是学习过程中外显出来的具体特征,能够满足开发测评工具所需证据的要求。由此可见,相比于表现期望,学习表现提供了开发测评和指导教学所需要的细节信息。
2.确定测评工具的设计特征
基于学习表现和考试公平性两方面分析确定测评工具的设计特征,对学习表现MS-PS1-2-LP01分析和确定测评工具的特征如表3所示。

表3显示,测评工具的设计特征包括测评工具的必备特征和可变特征两类。必备特征是保障测评工具能够准确考查学生在某一学习表现上的达成情况而具备的表征,如针对MS-PS1-2-LP01的必备特征紧紧围绕“特性”“物质”及其具体内容,是试题必须考查的内容。同时要求测评工具语言直接,探究环境真实。可变特征,如问题情境中物质的数量、是否使用视频等,不是试题命制的必须要求。确定可变特征是为适应不同水平学生的需求,开发出难度各异的系列测评工具。
(四)测评工具
测评工具包括开发试题、制定评分标准和所需的技术环境支持三方面内容。这里对评分标准和技术支持不再论述,以MS-PS1-2-LP01为例,《新测评》中给出的1道试题如下:
现有四个装有未知液体的瓶子,马兰达测量了四种液体样本的质量、体积、沸点,计算出液体的密度,相关数据见表4。她想知道液体样本中是否存在相同物质,请你帮助马兰达回答下面两个问题:
1.数据表中的哪些信息能够用来判断是否有样本属于同种物质,并解释原因。
2.根据表格中的信息,样本中存在同种液体吗?
可以看到,试题具备了表3中测评工具的必备特征:通过表格的形式提供物质“特性”的数据;要求学生运用“分析和解释数据”判断物质是否相同并陈述理由;涉及的物质都是纯净物,简化问题对象。同时,该学习表现的其他试题可变特征不同,如涉及的性质数量不同,设问数量不同。这反映了试题给予学生不同的脚手架以形成不同的难度。

总之,从以上的分析与讨论中可以发现,《新测评》的路径起点是以表现期望为测评目标空间,经过对表现期望的分析,再构造学习表现和测评工具的特征,最后获得符合《新标准》要求的测评工具。这一过程展示了从《新标准》到《新测评》的完整、具体的实施路径。
四、启示与建议
前述对《新测评》的梳理与探讨,展示了《新测评》设计开发理念与实施路径,说明了测评如何服务于课程标准,如何指导课标在教学中落地。这对我国目前的高中课程改革具有启示作用。
(一)多方参与共同协助设计测评
美国在《新标准》颁布后历时5年研制出《新测评》,在此过程中发布了与其相关的重要文件,展现出层层递进的设计与开发进程;同时,《新测评》由国家组织、多方参与协作完成,最终推进了《新标准》在测评和教学中的实现。
这为世界各国的课程改革提供了参考和借鉴。2018年,我国高中“新课标”颁布后,测评如何围绕“新课标”进行改革成为了社会各界的关注热点。高考素有基础教育的指挥棒之称,高考改革更是社会的焦点。2018年11月,浙江省高考英语科目出现的重大事故,时刻提醒测评的改革工作意义重大,难度较大,是一个涉及社会方方面面的系统工程,迫切地需要国家组织多方力量(教育部、科学院、高等院校、一线教师)共同协作,在深入研究的基础上层层递进,开发符合“新课标”要求的测评体系。
(二)以课标为中心开发设计测评,保持测评与课标的一致性
《新测评》设计与开发将《新标准》放到了核心地位,不论是测评理念还是目标空间的确定,都以《新标准》为依据,二者保持了高度的一致性。课程标准与测评保持一致也是教育研究领域一直倡导的。我国学者对测评与课标间的一致性研究结果显示,我国不论是高中还是初中,测评与课标间的一致性较低,测评的要求远高于课标要求,这不利于“新课标”目标的实现。为此,测评改革应以“新课标”为核心,借鉴《新测评》的设计经验,让我国测评体系紧扣“新课标”。这样的测评才能更好地发挥服务教学、指导教学的作用,从测评和教学两方面促进“新课标”目标的实现。
(三)构建课标到测评工具的开发路径
《新测评》以《新标准》中的表现期望为起点,借助对学习表现研究的成果,给出了紧扣《新标准》的测评工具开发路径,为开发适合我国“新课标”要求的测评工具提供了参考。我国的“新课标”首次明确提出学业质量及其水平,依据学科核心素养多个方面、不同水平的学业成就表现的关键特征,形成开展测评的重要理论依据和研究基础。为此,可以将“新课标”的学业质量水平作为测评目标空间,即开发测评工具的起点,以我国教育研究成果为支撑,设计与开发测评体系。
(四)增加学生学习表现的研究力度
学习表现是实现《新标准》在测评和教学领域落地的重要基石。从《新标准》中的表现期望发展而来的学习表现,与表现期望一致,保持着整合三维学习的特点。对应于一条表现期望的一系列学习表现,是对学生学习进阶的具体描述,表现了学生科学素养逐渐提高的过程。学习表现提供了测评工具开发和教学指导需要的细节信息,既是《新标准》与测评工具间的桥梁,也是课堂教学中具体可行的目标。
“新课标”颁布后,课堂教学和教学评价面临挑战,急需变革。构建我国学生的学习表现,是一项富有意义的重要工作。学习表现的确定需要科学研究作为支撑,为此,基于我国学生学习表现的研究应加大力度,通过学习表现发挥“新课标”对于教学和测评的引领和指导,最终实现课标、教学、评价三者的统一。